首页
更多
全国
切换
消息
登录
立即注册
☰
登录
资质标准
政策文件
常见问题
课程中心
联系我们
政策文件
公示公告
常见问题
资质标准
文号
搜 索
关键词
搜 索
首页
/
公示公告
/
详情
/
公文名称:
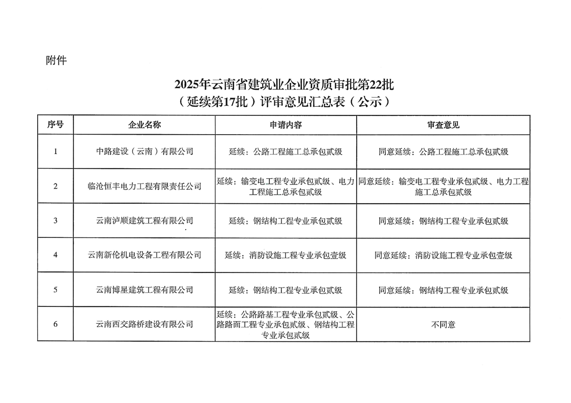
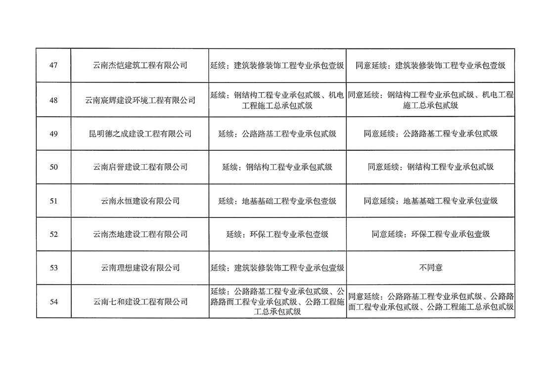
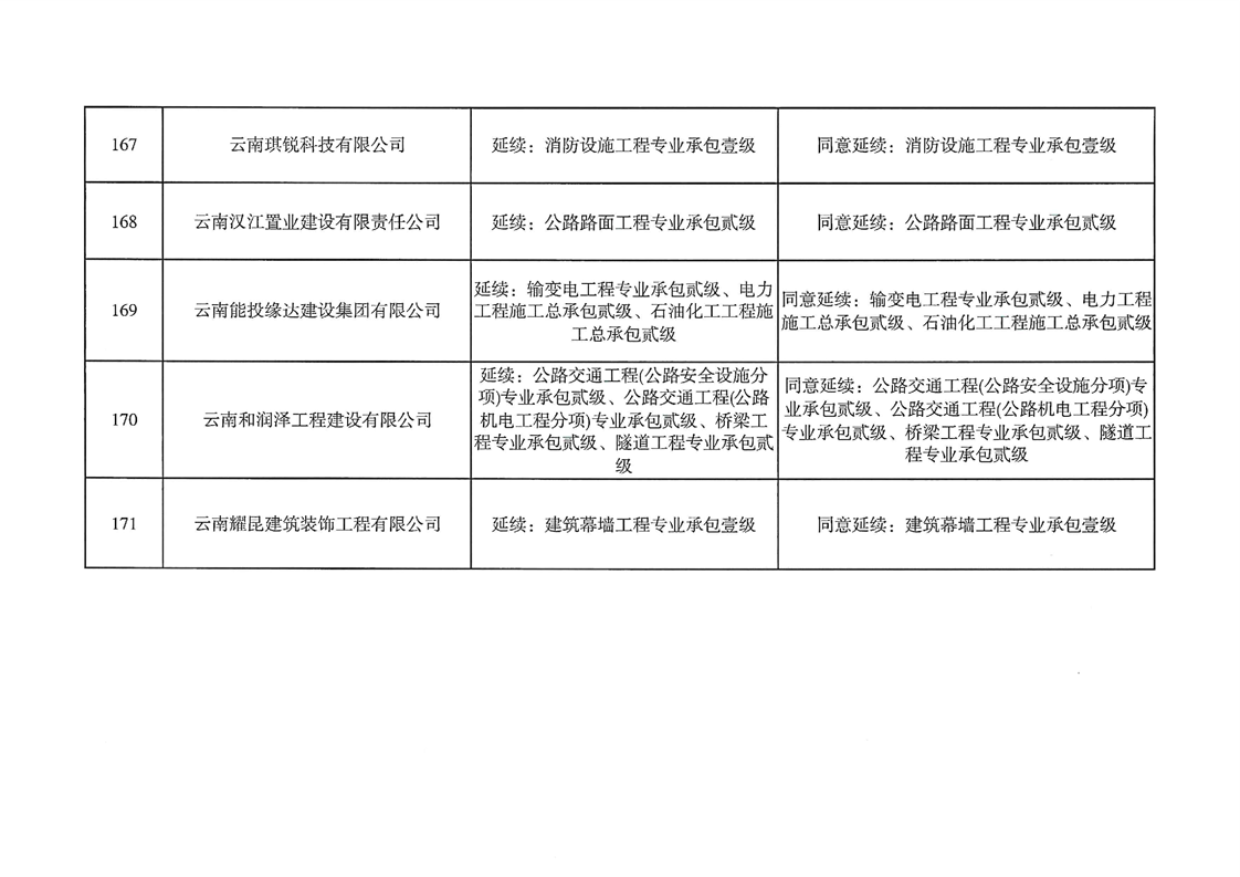
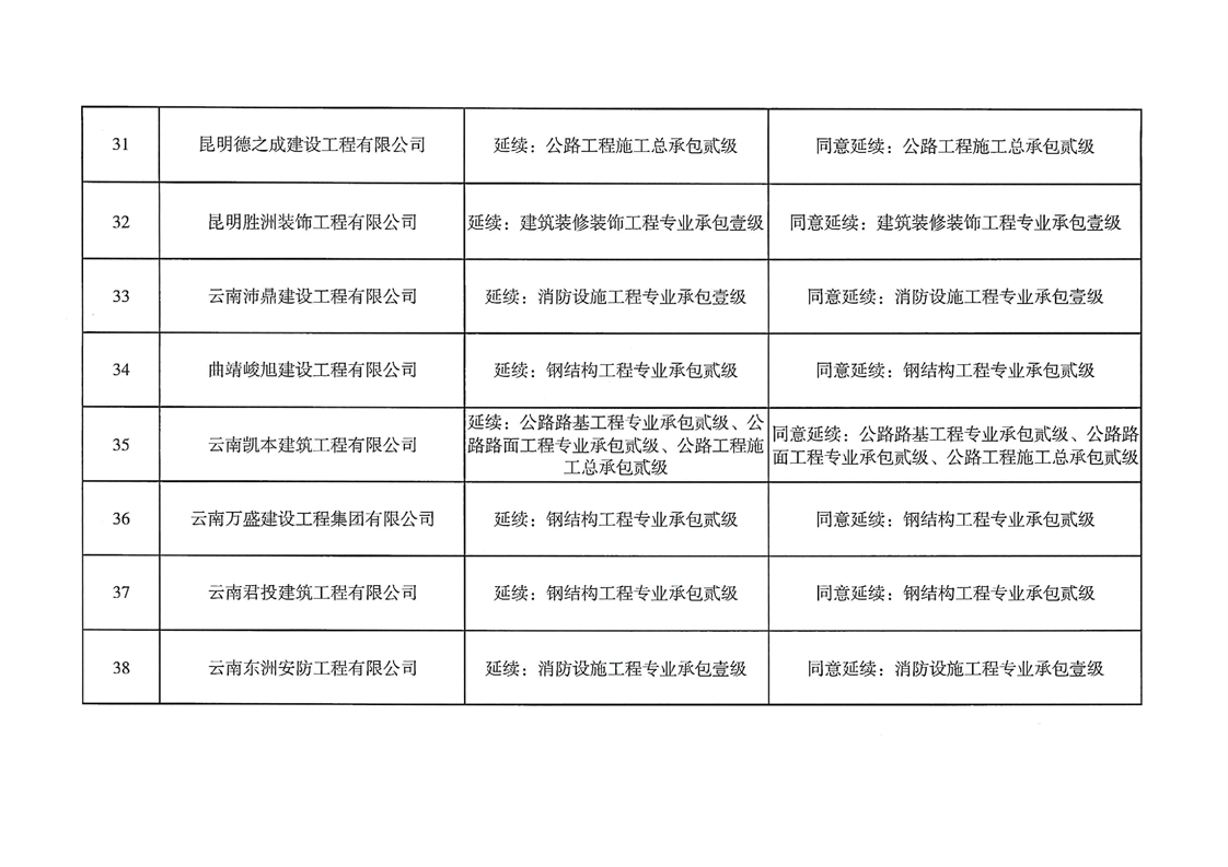
云南省住房和城乡建设厅关于2025年云南省建筑业企业第22批(延续第17批)资质审查结果公示
索 引 号:
分 类:
发文单位:
发文日期:
2025-06-03
文 号:
/
主 题 词:
实施日期:
废止日期:
2025-06-09
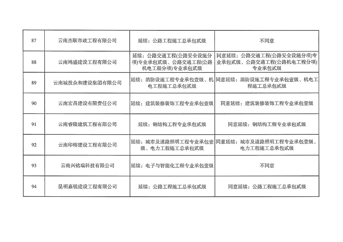
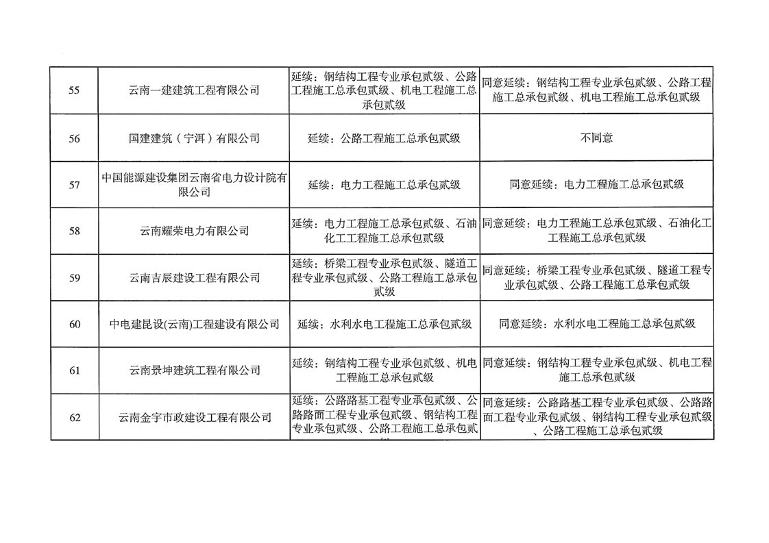
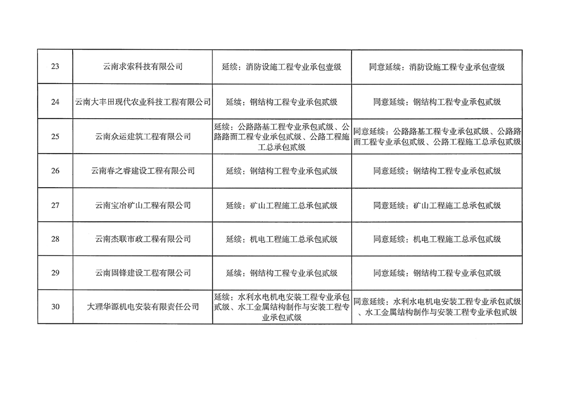
云南省住房和城乡建设厅关于2025年云南省建筑业企业第22批(延续第17批)资质审查结果公示
关闭窗口
打印本页
原文链接:
https://zfcxjst.yn.gov.cn/gongzuodongtai2/gongshigonggao4/293327.html
京ICP备2025113158号-1
京公网安备11010702002827号